深度解析:特朗普2.0政策展望与“红潮”后的新局面

作者:       赵伟 申万宏源证券首席经济学家       陈达飞 首席宏观分析师       赵宇 高级宏观分析师联系人:       赵宇摘要时隔4年,特朗普全胜归来,...




作者:

       赵伟 申万宏源证券首席经济学家

       陈达飞 首席宏观分析师

       赵宇 高级宏观分析师

联系人:

       赵宇









摘要


时隔4年 ,特朗普全胜归来,取得“压倒性胜利”。特朗普政治资本与行政效率或远超第一任期,2.0时代或寻求更大变革 ,在经济 、移民、对华、政府改革等领域的政策措施或更具攻势 。

一 、美国“红移 ”:特朗普政治资本空前壮大,2.0时代政策基调更鹰派

特朗普政治资本空前壮大。特朗普大选取得压倒性胜利,在共和党党内及全国的号召力增强 ,政治资本空前雄厚。共和党在全美国2300个县的优势扩大,在各类少数族裔群体的支持率均提升,不仅巩固了自身的农村基本盘 ,在城市选民的支持率也出现扩大 。

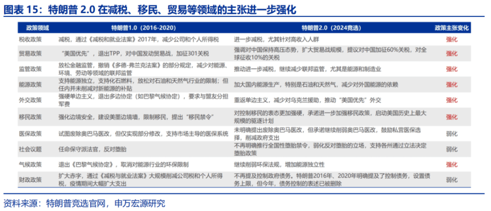
特朗普2.0政策基调或更加“美国优先”。选举结果清晰地显示 ,美国选民对现状极度失望,迫切希望看到重大变革,要求一个更强硬的领导人。这意味特朗普或更坚决地推行保守主义理念 ,在经济、移民、外交 、政府改革等方面采取更具攻势的措施,完成1.0时期未竟事项 。

特朗普2.0政策手段或更为强硬。特朗普已完成对共和党的改造,将个人意识形态嵌入共和党的官方立场中。下一阶段 ,特朗普或进一步强化行政权力的集中,加强对政府部门及高级官员的控制,削弱国会的监督和制衡作用;推动立法 ,改变选举规则以巩固并延续自身的权力 。

二、特朗普2.0内阁:鹰派主导、政策一致性加强,贸易战缓冲垫或消失

特朗普2.0内阁成员以非建制派为主,对华更加鹰派 、政策一致性和执行力加强 。截至11月19日 ,特朗普已宣布13名内阁人选,其中国务卿卢比奥 、国防部长、国土安全部长等均为对华鹰派,在政策思想上与特朗普高度对齐 ,上一任期内阁动荡的局面或有改观。

内阁在两个层面对特朗普施政产生影响:一是政策落地时间。重大政策一般在对应部长就任后2-3个月内推出 。特朗普1.0时期耗时4个月完成组阁 ,延缓了政策速度。今年,特朗普公布内阁人选速度达到1968年以来最快,预计明年内阁就任及政策出台节奏或将大幅提速。

第二个层面的影响是政策实施方式 ,尤其是贸易政策 。上一任期,温和派财政部长姆努钦与鹰派贸易代表莱特希泽共同负责对华贸易谈判,对贸易战起到了部分缓冲作用。今年两部门候选人均主张对华关税。此外 ,特朗普2.0内阁或加速停援乌克兰,加强非法移民驱逐力度 。

三、特朗普2.0施政节奏:施政三阶段或重演,贸易战落地可能加速

特朗普1.0政策可分为三大阶段。第一阶段:快速兑现竞选承诺 ,树立“美国优先”立场,但政策长期效果较为有限,如建墙 、“退群 ”;第二阶段:重点推进减税、关税等核心政策 ,构建长期影响;第三阶段,本计划推行的深层改革,受新冠疫情干扰 ,应急调整为抗疫救济。

特朗普2.0的施政节奏或加快 ,内阁架构可使各项政策同步推进,先后关系更可能是程序上的 。预计明年第一阶段特朗普或快速兑现驱逐移民、去监管 、俄乌谈判等承诺;第二阶段重点推进减税及关税,预计明年政策落地节奏为:俄乌谈判启动、驱逐移民、放松监管 、加征关税、减税生效。

预计新一轮关税明年二、三季度落地。特朗普可动用301 、IEEPA等四大贸易战工具 。极端情形下 ,可在上任后立刻依据IEEPA加征关税;中性情形下,预计明年二、三季度新一批60%关税落地,与此同时 ,中美或重启第一阶段协议谈判;温和情形下,预计2025年底至2026年初关税或落地 。

特朗普现有政策或加大明年“滞胀”风险。明年关键政策落地顺序或为:驱逐移民→重启关税→减税生效。若明年美国驱逐130万移民、年中对华加征60%关税且中方同步反制 、减税法案明年三季度生效,三大政策或合计拖累经济增速0.38% ,导致通胀抬升0.72%,加大“滞胀”风险 。


风险提示

地缘政治冲突升级;美国经济放缓超预期;美联储再次转“鹰 ”

图片







报告正文


时隔4年,特朗普全胜归来 ,取得“压倒性胜利”。特朗普政治资本与行政效率或远超第一任期,2.0时代或寻求更大变革,在经济 、移民、对华、政府改革等领域的政策措施或更具攻势。


 一 、美国“红移”:特朗普政治资本壮大 ,2.0时代政策基调更鹰派 

(一)美国集体“右转 ” ,特朗普政治资本空前壮大

2024年大选,特朗普大获全胜,同时拿下白宫及参众两院 。特朗普获得超过7600万张选票(得票率50%) ,哈里斯获得约7300万张选票(得票率48.2%),特朗普赢下所有七个关键摇摆州,以312张选举人票对226张票击败哈里斯。参议院方面 ,共和党形成52比47的多数局面;众议院方面,截至北京时间11月19日,共和党已取得218个席位 ,赢下控制权。

美国全面“红移 ”,共和党在各类选民中的边际优势均扩大 。按行政区域划分,美国共有3143个县或县级等同单位 ,特朗普在2367个县的得票率比2020年提高,历史上倾向于民主党的县、城市地区、高学历人群占比较高的县今年也向共和党靠拢,共和党仅在240个县的优势有所缩小。

图片

图片
图片
图片

按种族划分 ,特朗普守住基本盘的同时 ,在少数族裔群体中的支持率普遍上升。以种族为划分,特朗普在白人群体中的支持率依然稳固,57%的白人投票给特朗普 。特朗普在少数族裔群体中的得票率明显提升 ,黑人群体由2020年的12%提升至今年的13%,西班牙裔选民由32%上升至46%,亚裔选民由34%提升至39% ,其他少数族裔支持率由41%提升至53%。以性别划分,特朗普在男性 、女性选民中的支持率均上涨,男性选民支持率上涨1个点 ,女性上升2个点。

图片

图片

特朗普支持率连续第三次被低估,美国民众的鹰派情绪可能已超过外界预期水平 。特朗普在全国及多个关键州的实际投票结果显著高于RCP集合民调,与11月4日选举前夜相比 ,特朗普全国民调被低估2.1个点,摇摆州民调平均被低估1.8个点 。2016及2020年大选,特朗普民调也被低估3个点左右。连续三次低估已不能用统计误差解释 ,支持特朗普的沉默群体始终未能被有效正视 ,美国民众的鹰派、保守情绪存在被低估的风险。

图片

图片

图片
图片

(二)特朗普2.0基调或更加“美国优化”,手段更强硬

民主党失败的原因在于选民对现状不满,希望看到国家治理方式的彻底变革 。美国选民最为关心的问题是经济、就业 、通胀及移民 ,其中通胀问题最为关键。与2019疫情前相比,美国食品、住房等成本抬升了20%-30%。拜登任内,美国通胀增速年均增速达5.1% ,为卡特总统以来的最高水平,每年美墨边境非法移民涌入达200万人左右,是特朗普执政时期的3倍以上 。今年选举日的福克斯出口民调显示 ,83%以上的选民希望能看到国家治理的重大变革。

图片

图片

图片
图片

选举展现的结果显示,美国选民要求一个更加强硬的领导人,带领美国改变现状 ,这意味着特朗普2.0可能更鹰派。特朗普第二任期或将更坚决地推行保守派政策,加强“美国优先”的理念,并进一步巩固核心政策 。更坚定地推进“美国优先 ”议程 ,并在经济、移民 、对华政策、深层政府改革、司法和外交等方面采取更具攻势的措施 ,以实现他在第一任期内未能完全落实的目标。这种“加强版”施政策略可能将增强美国在国内和国际上的主导权力,同时巩固共和党在未来政策制定中的影响力。

特朗普2.0政策基调或更为“鹰派” 。选举结果清晰地显示,美国选民对现状极度失望 ,迫切希望看到重大变革,要求一个更强硬的领导人。这意味特朗普或将更坚决地推行“美国优先 ”理念,在经济 、移民 、外交、政府改革等方面采取更具攻势的措施 ,完成1.0未竟事项。

特朗普2.0时代政策手段或更为强硬 。特朗普已完成对共和党的改造,将个人意识形态嵌入共和党的官方立场中 。下一阶段,特朗普或进一步加强行政权力的集中化 ,强化对行政部门及高级官员的控制,削弱国会的监督和制衡作用;推动立法,试图改变选举规则以有利于自身。

图片
图片
图片


 二、特朗普2.0内阁:鹰派主导 ,贸易战缓冲垫或消失

(一)内阁人选:更鹰派 、更保守,政策一致性和执行力加强

美国总统内阁一般为26名成员,包括副总统、15个行政部门部长和10名左右内阁级官员。其中 ,15个行政部门部长主要包括国务卿、财政部长 、国防部长、司法部长等 ,成员较为固定 。内阁级官员数量不固定,可能因总统的政策而变化,主要包括贸易代表、白宫幕僚长 、环保署署长等。内阁成员的任命流程包括总统宣布人选、正式提名、听证会质询 、参议院投票表决。表决通过(简单多数 ,51票)后方可正式上任 。内阁成员对总统负责,总统可以随时免除内阁职务,无需参议院批准 ,当选总统在选举胜利后往往立刻开始筛选内阁潜在人选。

图片

特朗普1.0时期内阁有四个特征:非建制派占比大、保守派居多、内阁流动率较大 、组阁耗时更长。

非建制派占比较大 。特朗普在2016年竞选中明确表达了“反对华盛顿建制派”的立场,因而特朗普1.0的众多内阁成员来自商界和金融界,有丰富的企业管理经验。如时任国务卿蒂勒森曾是埃克森美孚首席执行官 ,财政部长姆努钦曾在高盛任职。商业背景使内阁成员注重经济增长和放松监管等政策,特朗普也希望借助非建制派的力量推动政府改革 。

图片

保守派居多。特朗普1.0内阁中的多数成员支持保守主义政策,特别是在税收 、移民、气候变化等方面。例如 ,环保署署长普鲁特强烈支持放松环境保护法规,主张减少对化石燃料的限制;司法部长塞申斯推动了非法移民案件的刑事诉讼等;国土安全部长尼尔森在移民控制上采取了强硬的政策,是“零容忍”移民政策的关键执行者 。

图片

内阁流动率高、组阁耗时更久 。特朗普第一任期的前两年更替了7名内阁官员 ,如首任国务卿蒂勒森在与特朗普的多次政策分歧后被解职 ,由中央情报局局长蓬佩奥接任。官员更换反映出特朗普的强硬风格,倾向于选择更能执行其政策意图的高级官员。此外,由于缺乏执政经验及民主党反对 ,特朗普1.0组阁耗时更久 。从总统就职日到内阁上任,特朗普平均耗时37天,多于拜登 ,更是远超奥巴马的18天及布什的4天。从听证会召开到参议院投票,特朗普平均耗时约3周,多于其他总统。由于共和党党内争议及民主党的反对 ,特朗普内阁提名收到的反对票数也更多 。

图片

图片
图片

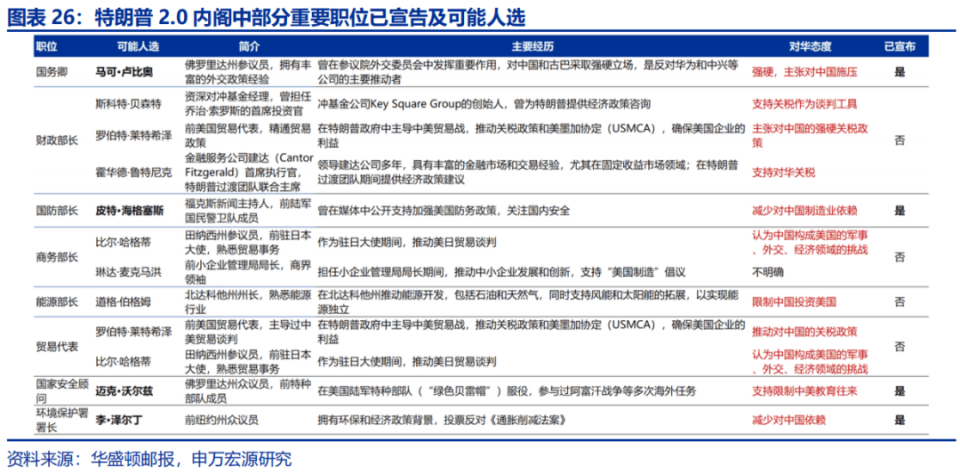
与第一任期相比,特朗普2.0内阁人选公布速度更快。大选后一周内,特朗普已宣布9名内阁人选;截至11月19日 ,特朗普已公告宣布13名内阁人选。包括:苏西·威尔斯被提名为白宫幕僚长;参议员马可·卢比奥被提名为国务卿;福克斯新闻主持人 、前陆军国民警卫队成员皮特·海格塞斯被提名为国防部长;佛罗里达州众议员迈克·沃尔兹被提名为国家安全顾问等 。特朗普公布内阁人选的速度已达到1968年以来的最快水平。

图片

图片

特朗普2.0内阁成员仍以非建制派为主,但对华更加鹰派、政策一致性或更强。特朗普2.0内阁中,国务卿、财政部长 、国防部长、贸易代表等职位最为重要 。其中国务卿、国防部长或影响俄乌冲突解决方式;财政部长 、商务部长、贸易代表或主导中美贸易谈判;财政部长人选对内或影响减税政策实施结果;环保署署长直接执行特朗普的环境政策;与第一任期相比 ,特朗普2.0内阁主要有以下特征。

第一、更加坚定的“美国优先 ”政策。特朗普继续选择支持“美国优先”政策的强硬派官员 ,特别是在外交 、贸易、移民领域 。贸易代表莱特希泽等可能会再度受到重用,以推动对华更强硬的贸易政策和保护主义措施 。

第二、对华立场更加强硬。关键职位的拟定候选人及潜在人选对华姿态普遍更强硬,国务卿人选马可·卢比奥以对华鹰派著称 ,推动发起对中国企业的制裁;贸易代表人选莱特希泽一贯主张对中国采取关税措施;国防部长人选海格赛斯也曾表态,担心中国军事能力的快速发展。

第三 、政策一致性和执行力增强 。多数内阁人选具有与特朗普一致的政策主张,如国务卿人选卢比奥 、司法部长人选马特·盖茨、国防部长人选皮特·赫格塞斯均持有保守主义立场;部分人选也具有与特朗普共事的经验 ,如白宫幕僚长人选苏西·威尔斯2021年以来负责特朗普的竞选活动;汤姆·霍曼曾在特朗普第一任期内担任美国移民和海关执法局代理局长,今年继续负责边境安全事务。这种构成或使特朗普2.0内阁在政策推行上更具执行力和连贯性,特朗普1.0时代的动荡内阁或不再重演。

第四、资深保守派的回归 。特朗普可能会重新启用其第一任期内有重要影响的官员。如莱特希泽可能回归推动对华强硬的贸易政策 ,史蒂文·米勒(前白宫高级顾问)以其强硬的移民政策立场著称,也已确认回归担任白宫副幕僚长,可能推进更严格的移民法规。

图片

(二)内阁两大影响:政策落地更快 、贸易战缓冲垫或消失

美国总统内阁的影响体现在政策落地时间和政策实施方式两个层面 。

内阁就位时间影响政策落地时点。参考特朗普第一任期 ,内阁就任后两至三个月左右开始筹备或公布重要经济政策。2017年2月13日,财政部部长姆努钦就任后,4月底 ,特朗普宣布启动税改方案 ,起草减税法案;2017年2月,商务部部长威尔伯·罗斯就任后,5月开始宣布发起232调查 。2017年5月 ,贸易代表莱特希泽就任后,于8月发起对华301调查。考虑到特朗普选人速度已大幅加快,对共和党的掌控也加强 ,明年内阁就职及政策推进速度或也将加快。

图片

图片


其次,内阁可能影响明年政策实施风格及方式 。国务卿卢比奥、国防部长赫格塞斯、国家安全顾问迈克尔·华尔兹对华态度均更鹰,或对中美关系构成负面影响 。国土安全部长及主管边境事务的“边境沙皇”汤姆·霍曼均支持驱逐移民 ,或使明年非法移民驱逐力度加大;能源及环境方面,环保署署长李·泽尔丁对新能源及传统能源态度较为中性,能源部长克里斯·赖特同时管理着核能公司及传统能源企业 ,意味着特朗普发展传统能源的同时,未必大幅削减对新能源的支持;俄乌方面,副总统万斯及国务卿卢比奥均主张乌克兰做出更大让步 ,以换取快速停战 ,可能加速停止预期发酵。

图片

内阁影响对外表现较突出的是,或导致贸易战2.0实施方式更为鹰派。2018年,中美贸易谈判 ,美方由财政部长姆努钦 、商务部长威尔伯、贸易代表莱特希泽主导,财政部长的内阁职级更高 。财政部长姆努钦主张对华温和处理,通过谈判解决贸易争端 ,而莱特希泽则采取强硬立场。在姆努钦的推动下,2018年5月,美方阶段性缓和了对华贸易战 ,并在6月7日与中兴通讯达成协议,允许中兴通讯恢复业务,姆努钦也敦促美国企业申请豁免清单。由于温和派官员的存在 ,中美贸易战得到了部分缓冲 。但今年,特朗普2.0内阁财政部长潜在人选斯科特及贸易代表人选莱特希泽均支持对华关税,贸易谈判人员组合较2018年或更鹰派 ,或导致新一轮中美贸易战的缓冲垫消失。

图片

图片

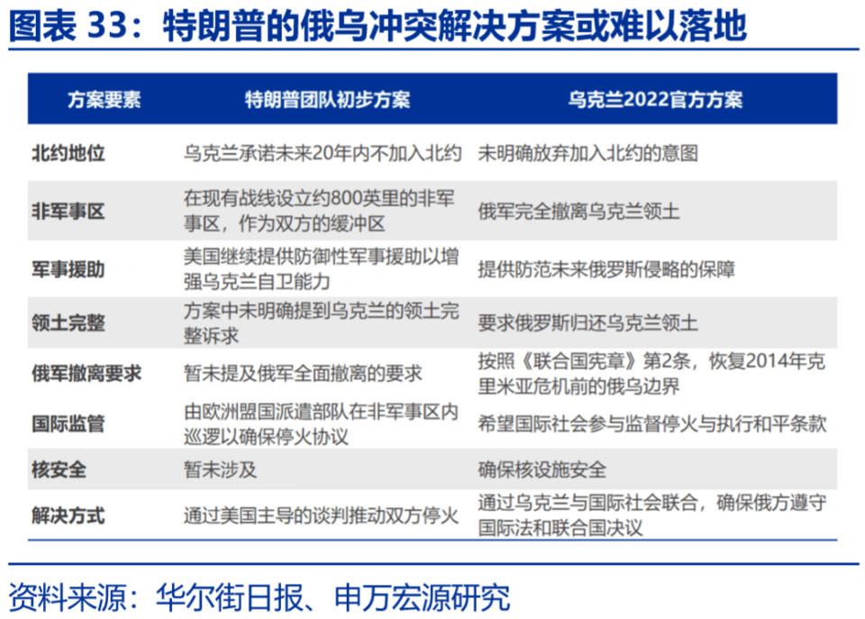
再次 ,美国内阁成员构成或影响俄乌冲突解决方式,内阁潜在人选多数反对继续援助乌克兰。国务卿人选卢比奥一贯谴责俄罗斯入侵乌克兰,但也反对大规模援助乌克兰 ,支持通过谈判结束战争,卢比奥今年投票反对了价值610亿美元的对乌军事援助计划 。国家安全顾问人选迈克尔·沃尔兹同样反对援助乌克兰,在给福克斯新闻的撰文中表示 ,“国会向乌克兰开出空白支票的时代已经结束 ”。 

特朗普内阁上台后,对乌援助或降低,但能否快速结束战争存在不确定性。截至2024年8月底 ,美国已援助乌克兰850亿欧元,占对乌援助金额的40%以上 。特朗普内阁上任后,对乌克兰的支持或大幅下降 ,可能迫使乌方做出更大让步。但另一方面,俄方的谈判条件往往包括乌克兰中立化、永不加入北约等,这些条件或使乌克兰难以接受。同时 ,乌克兰在战争中的牺牲和对主权的强烈坚持也使其未必轻易妥协 。

图片

图片


 三 、特朗普2.0:施政三阶段或重演 ,贸易战加速落地

(一)特朗普2025政策实施节奏:俄乌、移民、关税 、减税

特朗普1.0时代,政策实施可分为三大阶段:第一阶段快速兑现竞选承诺;第二阶段重点推进以减税及关税为代表的核心政策;第三阶段被疫情扰乱,转向以抗疫为重心 。主要策略体现为以经济为优先、快速兑现竞选承诺、逐步推进核心政策。

第一阶段(2017年1月-2017年四季度):快速兑现部分竞选承诺 ,树立“美国优先”立场。这一阶段特朗普政策执行速度快,但实际效果及长期经济影响较为有限,部分政策在拜登政府上任后被撤销或修改 ,如修建边境墙 、退出《巴黎气候协定》 、退出TPP等 。第一阶段,特朗普主要通过行政命令推行新政。移民方面,特朗普1月20日就任 ,1月25日签署修建美墨边境墙的命令,1月27日签署旅行禁令,限制来自特定穆斯林国家的人员入境;贸易领域 ,特朗普上任三天后,正式宣布退出“跨太平洋伙伴关系协定”(TPP);医疗领域,上任第一天便暂停“奥巴马医保 ”计划;能源及环境领域 ,1月24日 ,重新提交Keystone XL输油管线建设申请,推翻奥巴马环境保护法;税收领域,4月宣布启动税改方案草拟工作。

图片

第二阶段(2017年四季度至2019年底):重点推进以减税和关税为代表的核心政策 ,通过法律或协议构成长期影响 。此阶段,特朗普顺利推动《减税与就业法案》的生效(2018年1月);通过一系列贸易战,最终于2020年1月促成《美中第一阶段贸易协议》达成;2018年9月 ,与加拿大和墨西哥达成了《美墨加协定》(USMCA),取代NAFTA,推动了更多有利于美国的条款。第二阶段政策成果通过法案或协议落地 ,逐渐形成长期的制度化成果,是特朗普第一任期的主要政治“遗产 ”。

第三阶段(2020年至2021年1月):受疫情影响,政策应急调整 。2020年年初 ,因新冠疫情爆发,特朗普的政策重心被迫转向疫情应对与经济复苏。特朗普推出并实施了一系列经济刺激政策,加速疫苗研发等。但此阶段选民不满情绪逐渐增加 ,特朗普政策也不断在疫情应对与刺激经济之间进行调整 。

图片

特朗普2.0政策或仍跳不出1.0的施政框架 ,但节奏可能提速,内外政策或更加强势。特朗普可能更加更坚定践行的“美国优先”原则,实施更强硬的移民和贸易政策。

第一阶段(2025年1月-2025年二季度左右):快速兑现部分竞选承诺 ,在上任初期的“百日新政”期间快速推进 。第一阶段的重点政策包括:外交领域,启动俄乌停战谈判,削减美国对外援助支出;移民领域 ,重启移民和边境安全政策,启动大规模的非法移民驱逐行动,恢复美墨边境墙的建设 ,扩大对非法移民的执法力度;能源领域,再次退出《巴黎气候协定》、放松燃油汽车排放限制;金融领域,放松银行监管条例;税收领域 ,启动延长TCJA及减税法案的立法草拟工作 。

第二阶段(2025年二季度-2026年年底):重点推进减税、关税及移民在内的核心政策措施。对内,特朗普或力争在2025年三季度前后通过新一轮减税法案并延长TCJA有效期,在下半年进一步加大非法移民驱逐力度。对外 ,预计2025年二季度前后 ,特朗普或同步启动第一阶段协议谈判及新一轮贸易争端的发起工作 。中性情景下,预计2025年二 、三季度,新一批对华60%关税落地生效 ,覆盖产品规模或进一步扩大。此外,特朗普可能也将推动与欧洲、日本及墨西哥的贸易谈判。贸易政策实施时点可能视经济修复情况及重点官员到位情况有所调整,参考第一任期内经验 ,特朗普或在贸易代表履职后加速推进关税政策 。

第三阶段(2026年底-2028年):深入“深层政府 ”改革,推动第一任期未尽事项。共和党2026年底将面临中期选举压力,若能成功守住参众两院多数党局面 ,特朗普可能进一步对美国政治体制进行长期性改革,包括清理“深层政府”结构、重组司法体系 、调整外交政策优先级。这一过程可能采用“渐进式”的实施方式,以确保长期效应 ,同时降低内部政策阻力 。

参考第一任期内政策节奏及第二任期内阁新特点,预计2025年特朗普政策实施主要集中在第一和第二阶段,预计关键政策落地节奏与时间为:

2025年1季度:启动俄乌冲突停战谈判(1月);放松石油环境领域的监管要求(2月-6月);启动非法驱逐移民工作(1-2月左右);加强边境控制(2月-3月)、退出巴黎气候协定(1月-3月左右)。

2025年2季度:2025年财政预算正式落地 ,小幅扩大财政赤字(4-6月左右);启动新一轮减税法案草拟(4-5月左右);启动中美第一阶段协议恢复执行谈判(3月-6月);放松汽车业排放标准(3月-6月左右)。

2025年3季度:公布新一批对华301关税清单 ,启动公众评议期(4月-8月左右);对华新一轮关税落地生效(4-9月左右);重新发布“零容忍 ”移民政策(7月-9月左右) 。

2025年4季度:新一轮减税法案及延长TCJA减税法案通过(7月-9月左右);开展第二阶段非法移民驱逐工作(9月-11月左右)。

图片

特朗普现有政策组合,或增加再通胀压力,对经济提振作用较为有限。参考前文 ,特朗普明年的关键政策顺序或为:驱逐移民→重启关税→减税生效 。下文综合参考税务基金会、布鲁金斯学会等机构的研究,估计特朗普三大政策对GDP的影响 。

驱逐移民方面。悲观情形下,预计特朗普将驱逐164万人 ,综合考虑移民的直接及间接影响后,将使美国GDP下降0.4%;乐观情形下,特朗普可能将驱逐69万人 ,使得美国GDP下降0.1%;中性情景下,驱逐非法移民或导致明年美国GDP下降0.25%。

图片

图片

贸易战方面 。假定明年年中,美国对华发起60%关税并且中方同步做出反制 ,贸易战或导致美国明年GDP下跌0.16%;若在此基础上,美国同时对全球加征10%的普遍关税,或导致美国GDP下跌0.72%。 

减税方面。对经济的增量影响较大的政策主要为特朗普2024年新提出的降低企业税至15% 、社保收入免税、消费收入免税等主张 。若仅延长TCJA原有条款 ,则更多地体现为保持现状 ,边际影响较低,故而估计中只计算特朗普的新增减税政策。特朗普新增减税政策对GDP的年化提振作用约为0.1%,若减税法案三季度通过 ,则降低至0.03%左右。

综合而言,乐观情形下,三大政策导致美国GDP下跌0.21% ,悲观情形下跌1.12%,中性情景下跌0.38% 。中性情景的政策组合为特朗普驱逐120万移民(-0.25%)、明年年中仅对中国加征60%关税且中方反制(-0.16%),减税明年三季度生效(0.03%)。

图片
图片

驱逐移民 、关税及减税均具有再通胀效果 ,其中减税具有扩大供给效果,再通胀效应最低。

驱逐移民方面,明年若美国驱逐130万非法移民 ,或导致2025年CPI抬升0.35个百分点;若驱逐830万非法移民,可能导致2025年CPI抬升2.21个百分点 。

贸易战方面,若明年年中 ,美国对华加征60%关税 ,中方反制的情形下,美国CPI或抬升0.36个点,中方未反制的情形下 ,美国CPI或抬升0.2个点;若明年年中,美国对全球加征10%关税,贸易伙伴出现反制的情形下 ,美国CPI或抬升0.67个点,未反制的情形下,或抬升0.32个点。

减税方面 ,长期而言,工资增速决定通胀中枢。特朗普2024年减税新政策对工资的长期影响为抬升0.4%;延长TCJA的长期影响为0.65%,但延长TCJA的效果在2026年之后才能体现 。因而 ,减税对明年通胀的影响主要集中在新政策部分,年化处理后或使CPI增速抬升0.04%,若减税法案明年三季度生效 ,则进一步削弱到0.01% ,减税对明年美国CPI的影响较低 。

综合而言,中性假设下,特朗普三大政策或导致明年CPI增速抬升0.72% ,对应的政策组合为:驱逐130万左右的非法移民(0.35%);明年年中美国对华加征60%关税且中方反制(0.36%)、减税法案明年三季度生效(0.01%)。

图片

(二)特朗普2.0贸易战时间轴:基准情形明年二、三季度落地

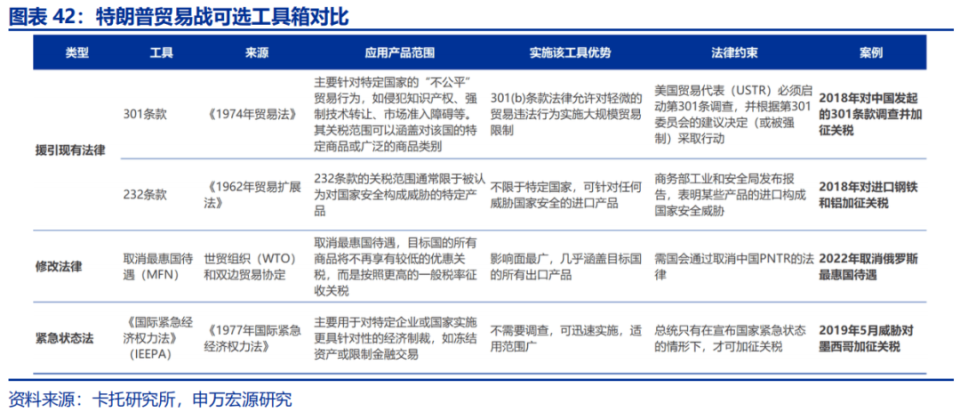
特朗普可通过四大法律工具实施贸易战:301条款 、232条款 、取消最惠国待遇、引用紧急状态法。301条款及232条款为援引现有法律,取消最惠国待遇为修改现有法律,引用紧急状态法为国家紧急状态下的特殊法律 。贸易战的工具箱较为丰富 ,且法律本身不构成核心约束。按关税执行速度由快到慢排序,分别为:国际紧急经济权力法>232条款>301条款>取消最惠国。此外,特朗普也提议另外立法 ,赋予总统征收关税的自由裁量权力 。

图片

具体而言,特朗普贸易战的四类工具分别是:

第一、《1974年贸易法》第301条款。该条款允许美国贸易代表办公室(USTR)调查外国的不公平贸易行为,并采取相应的贸易限制措施 ,如加征关税等。在301条款下,美国可以单方面对中国实施关税或其他惩罚性措施,且法律允许对轻微的贸易违法行为实施大规模贸易限制 。

图片

第二 、《1962年贸易扩展法》第232条款。232条款允许美国以“国家安全”为由 ,对进口产品(如钢铁和铝)进行限制 ,包括加征关税等。该条款的约束在于,商务部需首先进行调查,商务部有270天的时间发布报告作出裁定 ,总统必须在收到报告后的90天内确定进口调整的“性质和持续时间”,如果决定实施进口限制,必须在此后15天内采取行动 。

第三、依据《国际紧急经济权力法》(IEEPA) ,可立即加征关税。该法授权总统在“国家紧急状态 ”下采取措施,包括实施金融和经济制裁。优势在于,不要求行政部门进行贸易调查或发布报告 ,总统可直接宣布关税,生效速度快 。约束在于,总统只有在根据《国家紧急状态法》宣布国家紧急状态的情况下 ,才可以根据 IEEPA 加征关税 。历史上,2019年5月,特朗普援引IEEPA威胁对墨西哥出口产品征收关税 ,在与墨西哥谈判后达成协议 ,关税并未实际生效。

第四、取消最惠国待遇。特朗普今年也提出取消中国最惠国待遇的主张 。2001年加入世界贸易组织(WTO)前,美国总统每年签署的行政令,给予中国“正常贸易伙伴关系”及其附带的最惠国待遇。2001年之后 ,在WTO框架下,美国将中国正常贸易伙伴关系“永久化”,不再需要年度审核。但疫情后 ,美国国会议员不断发起取消中国最惠国待遇的挑战 。

图片

特朗普对中国实施贸易战的落地时间受主导部门内阁就职时间的影响。美国关税措施由三个部门主导,一是美国贸易代表办公室(USTR),是301调查的核心执行机构 ,负责制定和实施关税政策;二是商务部,负责对涉及国家安全的出口管制,可通过反补贴和反倾销调查对特定产品加征关税 ,主要负责232条款的调查与执行。三是财政部,负责对外资审查,防止外国资本进入美国的敏感行业 。此外 ,财政部也会在货币政策和金融制裁方面与其他部门合作。预计 ,特朗普发起新一轮贸易战的时间点可分为以下三种情形:

极端情形下,特朗普上任后1个月内立刻发起新一轮贸易战,预计生效时间约2025年一季度。特朗普可援引《国际紧急经济权力法》发起贸易战 ,参考2019年案例,特朗普2019年5月30日威胁对墨西哥征收25%关税,关税计划从6月10日开始生效 ,6月7日双方达成协议,墨西哥同意采取更多措施控制移民流入美国,关税未实际落地 。IEEPA法律下 ,特朗普享受较大的裁量权,可宣布60%的重大关税或出口管制措施,但具体执行情况取决于贸易代表等关键职位能否迅速到位履职。

中性情形下 ,特朗普可能在百日新政后,发起新一轮对华贸易战,预计生效时间为2025年二 、三季度。实施节奏或表现为以60%税率逐步分批加征 ,产品范围覆盖从消费品到高科技产品的多个领域 。中性情形下 ,特朗普实施贸易战的法律依据既可以是援引《国际紧急经济权力法》,也可以发起新一轮301调查,或依据现有的2018年301调查结果直接设置关税清单 。需要强调的是《1974年贸易法》301条款中 ,并无明确的法律条款规定过往的调查结果是否可以直接再次使用,也未明文禁止使用过往调查结果来实施新的关税措施。但在历史上,USTR通常在启动新的301调查时 ,会基于最新的数据。直接使用2018年的301调查结果,可能会受到法律挑战,并被质疑缺乏当前的事实依据 。

温和情形下 ,特朗普可能受制于在国内通胀压力,放缓贸易战执行速度,预计生效时间为2025年四季度至2026年一季度。该种情形下 ,特朗普可能面临国内外的政策协调压力,或担忧关税对经济与通胀的冲击,优先尝试与中方谈判 ,恢复第一阶段协议。在明确无法达成协议后再逐步采取关税或出口限制 。发起新一轮301或232调查 ,预计2026年上半年采取实质性措施。此外,特朗普也可凭借主导国会两院的优势,立法取消中国最惠国待遇 ,实施时间取决于紧迫性程度。以取消俄罗斯最惠国待遇为例,2022年2月俄乌冲突爆发,美国3月开始讨论取消俄罗斯最惠国待遇 ,4月6日众议院通过,4月7日参议院通过,耗时约一个月 。但若国会议员存在争议 ,耗时则可能更久。

图片

特朗普实施贸易战的目的,可分为三个维度:短期目标或为恢复2020年达成的第一阶段协议,中期内促成第二阶段协议落地 ,远期目标是削减美国贸易逆差。2020年1月15日,中美签署第一阶段贸易协议,该协议包括:中国承诺在知识产权保护、技术转让、农业和金融服务等领域实施结构性改革;中国承诺在两年内增加2000亿美元的美国商品和服务采购额(以2017年确定的基线水平为基础) ,包括对农业 、制造业和能源领域等 。但第一阶段协议实际上已于2021年12月31日到期 ,新的购买承诺可能需要重新谈判。

图片
图片

图片

图片


第一阶段协议中方购买规模实际执行率约60%。实际执行方面,截至2021年年底,中国仅购买了协议商品的62% ,其中农产品为77%,制造业产品为61%,能源产品47% ,缺口较大 。若继续执行第一阶段协议,中国需再额外购买2116亿美元产品,其中采购规模最大的产品类别为制造业产品(867亿美元)>服务业(695亿美元)>能源产品(427亿美元) 。

图片

受疫情影响 ,中国采购美国服务业规模下滑较大。中国采购美国服务业主要包括以下类型:赴美旅行服务(占45%,2023年进口规模203亿美元)、知识产权(16%)、金融服务(9%) 、运输服务、电信、计算机与信息服务等。第一轮贸易战对中国服务贸易的影响较低,2017-2019 ,中国进口美国服务业规模继续上涨 。但受疫情影响,中国2020-21年对美服务进口大幅下降,仅达到第一阶段协议承诺的54%。2020年旅游和商务旅行均下降了90%。美国教育服务出口(即在美国高校学习的中国学生)也有所下降 。中美第一阶段贸易协议里 ,中国承诺向外国金融服务提供商开放市场 ,同意加强对知识产权的保护,减少强制转让外国技术。上述协议可能使记为“知识产权费用 ”的美国服务出口受益,但执行率同样较低。 

图片

图片


除中国外 ,欧盟 、墨西哥等都是特朗普潜在的贸易战对象 。墨西哥 、中国、欧盟是美国的最大贸易伙伴。墨西哥方面,特朗普将关税视为经济政策工具,今年大选期间提出威胁对墨西哥征收25%到100%的关税 ,以迫使墨西哥关闭美墨边境,减少非法越境人数。欧洲方面,特朗普同样威胁对欧洲施加关税 ,2023年,美国对欧盟贸易逆差达2087亿美元,仅次于中国 ,特朗普可能以此为理由增加关税,借此迫使欧盟调整相关政策 。

图片

图片



风险提示

1、地缘政治冲突升级。俄乌冲突尚未终结,巴以冲突又起波澜。地缘政治冲突或加剧原油价格波动 ,扰乱全球“去通胀”进程和“软着陆”预期 。

2 、美国经济放缓超预期 。关注美国就业、消费走弱风险。

3、美联储再次转“鹰 ”。若美国通胀展现出更大韧性 ,可能会影响美联储未来降息节奏 。

图片

本文来自作者[新闻资讯]投稿,不代表深度思考立场,如若转载,请注明出处:https://www.chatgptbotai.cn/zlan/202509-1837.html

(2)

文章推荐

  • 玩家点评“微乐开挂打麻将”必胜开挂神

    您好:微乐开挂打麻将这款游戏是可以开挂的,软件加微信【添加图中微信】确实是有挂的,很多玩家在这款游戏中打牌都会发现很多用户的牌特别好,总是好牌,而且好像能看到其他人的牌一样。所以很多小伙伴就怀疑这款游戏是不是有挂,实际上这款游戏确实是有挂的,添加客服微信【添加

    2025年09月02日
    5
  • 石家庄赵村疫情确诊病例,石家庄赵县确诊新型冠状病毒

    国内最新疫情情况武汉解封,但全球疫情依然严峻,切勿大意4月8日零时起,武汉正式解除离汉离鄂通道管控措施,有序恢复对外交通,这标志着我国疫情防控取得了阶段性的胜利。然而,在全球范围内,疫情形势依然严峻,我们不能掉以轻心。截至2025年7月26日,基孔肯雅热疫

    2025年09月11日
    2
  • 泉州地方疫情确诊多少例,泉州地方疫情确诊多少例了

    最新!新增本土确诊1383例,本土无症状19089例1、江苏省:3例,均在镇江市。江西省:2例,均在南昌市。湖南省:1例,在娄底市。云南省:1例,在德宏傣族景颇族自治州。陕西省:1例,在西安市。2、月5日境内报告新增本土确诊病例1383例、无症状感染者190

    2025年09月24日
    0
  • 【北碚疫情累计确诊人数,北碚疫情公布情况】

    重庆疫情最新消息重庆市有几个区此外,29日重庆中心城区以外的19个区县未报告社会面感染者,沙坪坝等5个中心城区连续三日以上未报告社会面感染者,132个镇街、1594个村(社区)实现了社会面清零。这些成果为逐步放开提供了坚实的基础。逐步放开策略在疫情防控形势

    2025年09月25日
    4
  • 五六千块钱的二手车微型车 5千元以下的二手车

    5000可以买二手微型新能源车吗1、可以,但需谨慎考虑。从价格可行性角度来看,5000元可以买到二手微型新能源车。新能源二手车价格受车况、车龄和行驶里程等因素影响。像五菱宏光MINIEV2020款自在款三元锂版本,两年里程数在一万公里内,目前二手车挂牌价才

    2025年09月29日
    2
  • 【老年代步车需要驾照吗,四轮油电混合老年代步车需要驾照吗】

    有驾驶证可以开老年代步车吗首先,考了D证之后,是可以开老年代步车的,但需要注意具体车型和规定。D证是摩托车驾驶证的一种,理论上允许驾驶的车型包括三轮摩托车、两轮摩托车以及轻便摩托车。然而,在实际应用中,老年代步车这一称谓并不是一个严格的法律术语,而是市场上对

    2025年10月01日
    0
  • 【十代索纳塔图片,十代索纳塔图片大全】

    红色主角,这代索纳塔有点意思,非常惹眼先简单介绍一下,今天的主角,一辆红色的第十代索纳塔,这是一款1:18的实车模型;而且这款车刚刚上市不久,正值火热的时候。这款模型的颜色是红色的,非常惹眼。索纳塔呢,我了解的不多;不过就这前脸而言,我觉得应该争议性颇多

    2025年10月02日
    3
  • 查一查扫码价格,查一查扫码价格准吗

    查一查扫码价格1、将商品的条形码对准手机屏幕中的扫描框进行扫描。步骤6:查看商品价格扫描完成后,系统会自动跳转至相关页面,显示商品的价格信息。2、以下是扫码查价格的四种方法:使用支付宝、微信等手机应用,对准商品条形码扫描即可快速查询价格。扫描商品二维码

    2025年10月03日
    0
  • 北京又不让出京了,北京又不让出京了吗

    北京什么情况下不允许出京北京在以下情况下不允许出京:疫情防控方面:当北京或周边地区出现新冠疫情等传染病疫情时,为了控制疫情扩散,政府可能会限制或禁止市民出京。疫情期间,北京市政府可能会发布通知,要求市民减少不必要的外出,并暂停或限制交通工具的运营。重型柴油车

    2025年10月05日
    1
  • 重大通报“微信微乐龙江麻将有挂吗”(详细开挂教程)

    微信微乐龙江麻将有挂吗是一款可以让一直输的玩家,快速成为一个“必胜”的ai辅助神器,有需要的用户可以加我微下载使用。可以一键让你轻松成为“必赢”。其操作方式十分简单,打开这个应用便可以自定义微乐小程序,只需要输入自己想要的开挂功能,一键便可以生成出微乐小程序专

    2025年10月21日
    2

发表回复

本站作者后才能评论

评论列表(4条)

  • 新闻资讯
    新闻资讯 2025年09月06日

    我是深度思考的签约作者“新闻资讯”!

  • 新闻资讯
    新闻资讯 2025年09月06日

    希望本篇文章《深度解析:特朗普2.0政策展望与“红潮”后的新局面》能对你有所帮助!

  • 新闻资讯
    新闻资讯 2025年09月06日

    本站[深度思考]内容主要涵盖:国足,欧洲杯,世界杯,篮球,欧冠,亚冠,英超,足球,综合体育

  • 新闻资讯
    新闻资讯 2025年09月06日

    本文概览:作者:       赵伟 申万宏源证券首席经济学家       陈达飞 首席宏观分析师       赵宇 高级宏观分析师联系人:       赵宇摘要时隔4年,特朗普全胜归来,...